(资料来源:福建省卫生健康委员会科技教育处)
第一部分、管理篇
一、什么是“四早”措施?
“四早”措施是指:早发现、早报告、早隔离、早治疗。
二、什么是“四集中”?
“四集中”是指:集中患者、集中专家、集中资源、集中救治。
三、“四方责任”指哪些?
“四方责任”是指:属地、部门、单位和个人。
四、医学观察“14+7”是指什么?
对目的地为我省的入境人员,严格实施“14+7”,即:集中医学观察14天+7天居家医学观察(不具备居家医学观察条件的,应实施集中医学观察)的措施。在入境时、集中医学观察第1、4、7、10、14天各进行1次核酸检测。入境人员解除隔离后在本省继续实施居家医学观察的在第2、7天各进行1次核酸检测。
五、居家医学观察和居家健康监测的区别是什么?
居家医学观察也可理解为居家隔离,是指对密切接触者和密接的密接中特殊人群、中风险区域返回人群、出院后的患者和解除隔离后的无症状感染者以及其他经专业人员评估无法进行集中医学观察的人员所实施的医学健康管理。居家隔离对环境与设施有一定要求,现场综合评估达不到条件的,可转为集中医学观察。居家隔离要求在社区医务人员指导下,单独居住,不能外出。福建实行的居家隔离政策是“一人一户或一家”,也就是居家隔离对象和非居家隔离对象不可以住在同一套房子里。
居家健康监测指在乡镇(街道)、村(居)民委员会的监督指导下进行一种自我健康管理,定期报备健康监测。居家健康监测的核心是非必要不外出,确需外出,从对本人、对他人、对社会负责出发,在做好个人防护前提下出行,同时避免乘用公交、地铁等公共交通工具与避免进入公共场所等人群聚集或空间密闭场所。
六、集中医学观察场所的“三区两通道”是指什么?
“三区两通道”是指集中医学观察场所内部根据需要合理分区和设置通道。
三区就是生活区、医学观察区和物资保障供应区,不同区域之间应有严格分界,需要采取物理隔断方式进行隔离,并设置明显标识。
两通道则是指工作人员通道和隔离人员通道。两通道不能交叉,尽量分布在场所两端,并设置明显标识。具备条件的观察点,可根据实际情况将垃圾清运通道与隔离人员进出的通道分开。
七、流行病学调查涉及的部分人群定义是什么?
1.境外输入病例(境外输入无症状感染者)定义
病例发病前或无症状感染者核酸检测阳性前14天内有境外疫情国家或地区的旅行史或居住史,且排除中国境内感染。
2.输入继发病例(输入继发无症状感染者)定义
病例发病前或无症状感染者核酸检测阳性前14天内与境外输入病例有明确接触史而感染。其判定原则符合以下三个条件:①病例发病前或无症状感染者核酸检测阳性前14天内仅与境外输入病例有过接触史;②未曾到过或居住在境内有确诊病例或无症状感染者报告的社区,或境外有疫情的国家或地区;③无医院就诊等其他可疑暴露史,或所在地区未发生社区传播。该类病例应当按照本土病例在网络直报系统中报告。
3.密切接触者定义
疑似病例和确诊病例症状出现前2天开始,或无症状感染者标本采样前2天开始,与其有近距离接触但未采取有效防护的人员。
4.密切接触者的密切接触者(简称“密接的密接”)定义
密切接触者与病例或无症状感染者的首次接触(病例发病前2天或无症状感染者标本采样前2天至被隔离管理前这段时间内,密切接触者与病例或无症状感染者的第一次接触)至该密切接触者被隔离管理前,与密切接触者有共同居住生活、同一密闭环境工作、聚餐和娱乐等近距离接触但未采取有效防护的人员,调查中要以与密切接触者接触频繁的家属和同事等人群为重点。
5.一般接触者定义
与疑似病例、确诊病例和无症状感染者在乘坐飞机、火车和轮船等同一交通工具、共同生活、学习、工作以及诊疗过程中有过接触,以及共同暴露于商场、农贸(集贸)市场、公交车站、地铁内等公共场所的人员,但不符合密切接触者判定原则的人员。
八、发现病例如何处理?
各级各类医疗机构发现符合病例定义的疑似病例或新型冠状病毒抗原检测结果为阳性者,应立即采集标本进行核酸检测或闭环转运至有条件的上级医疗机构进行核酸检测,期间单人单间隔离。核酸检测结果为阳性者,进行集中隔离管理或送至定点医院治疗,并按照规定进行网络直报。
连续两次新型冠状病毒核酸检测阴性(采样时间至少间隔24小时),可排除疑似病例诊断。
九、如何根据病情确定确诊人员隔离管理和治疗场所?
1.按照《新型冠状病毒肺炎诊疗方案(试行第九版)》,轻型病例可实行集中隔离管理,并配备相应医护人员。相关集中隔离场所不能同时隔离入境人员、密切接触者等人群。隔离管理期间应做好对症治疗和病情监测,如病情加重,应转至定点医院治疗。
2.普通型、重型、危重型病例和有重型高危因素的病例应在定点医院集中治疗,其中重型、危重型病例应当尽早收入ICU治疗,有高危因素且有重症倾向的患者也宜收入ICU治疗。
十、哪些属于新冠肺炎病例重型/危重型高危人群?
1.大于60岁老年人;
2.有心脑血管疾病(含高血压)、慢性肺部疾病、 糖尿病、慢性肝脏、肾脏疾病、肿瘤等基础疾病者;
3.免疫功能缺陷(如艾滋病患者、长期使用皮质类固醇或其他免疫抑制药物导致免疫功能减退状态);
4.肥胖(体质指数≥30);
5.晚期妊娠和围产期女性;
6.重度吸烟者。
十一、什么叫聚集性疫情?
聚集性疫情定义是14天内在学校、居民小区、工厂、自然村、医疗机构等小范围内发现5例及以上病例和无症状感染者。
十二、发热门诊如何设置?
发热门诊应设置于医疗机构独立区域的独立建筑,标识醒目,具备独立出入口。发热门诊硬件设施要符合呼吸道传染病防控要求,与普通门(急)诊及医院其他区域间设置严密的硬隔离设施,
共同通道,通道之间不交叉,人流、物流、空气流严格物理隔离。新建发热门诊外墙与周围建筑或活动场所间距不小于20米。发热门诊内规范设置“三区两通道”和相对宽敞的诊疗空间,具有良好通风条件。
十三、新冠肺炎疫情期间重点场所指什么?
新冠肺炎疫情期间,重点场所指人员密集且流动性大、容易暴发聚集性疫情的场所,如棋牌室、车站、机场、码头、公共交通工具、健身娱乐场所、理发洗浴场所、农贸(集贸)市场、商场超市、影剧院、体育场馆、会议中心,图书馆、博物馆、美术馆等室内场馆,商品展销与售后服务场所,宗教活动场所等。
十四、新冠肺炎疫情期间重点机构指什么?
新冠肺炎疫情期间,重点机构指容易暴发聚集性疫情的机构,包括医疗机构、儿童福利院、养老院、护理院、监管场所、学校、托幼机构、培训机构等。
十五、不同风险区域重点场所的防控要求是什么?
(一)低风险地区。
在采取人员健康监测、清洁消毒、通风换气、个人防护等防控措施前提下,开展疫苗预防接种,各类重点场所正常营业或开放。
(二)中风险地区。
除上述防控措施外,还应采取以下措施:
1.当发现新冠肺炎病例时,在当地疾控机构的指导下,对空调通风系统进行消毒和清洗处理,经卫生学评价合格后方可重新启用。
2.加强人员健康监测,查验健康码。
3.办公场所应严格控制进入人员数量,安排工作人员隔位、分散就坐,有条件的应采取居家办公、分散办公等措施。
4.商场和超市、银行、农集贸市场等营业场所应缩短营业时间,限制人员数量,停止促销等人员聚集活动,启动应急处置措施。
5.公共交通工具应采取控制乘客数量、分散就坐等措施。
6.人员密集、空间又相对密闭的场所,如宗教活动场所、洗浴场所和商品展销场所等应关门歇业。
(三)高风险地区。
各类重点场所应停止营业或开放。
十六、不同风险区域重点机构的防控要求是什么?
(一)低风险地区。
在采取加强内部管控、清洁消毒、通风换气和个人防护等卫生防护措施前提下,各类重点机构保持正常运转。
(二)中风险地区。
除上述防控措施外,还应采取以下措施:
1.当发现新冠肺炎病例时,在当地疾控机构的指导下,对空调通风系统进行消毒和清洗处理,经卫生学评价合格后方可重新启用。
2.加强人员健康监测,查验健康码。
3.医疗机构应加强体温检测,严格预检分诊,控制就诊人数,住院区实行封闭管理。
4.养老院、护理院、儿童福利院和监管场所应实行封闭管理、视频探访等措施,不举办聚集性活动。
5.学校和托幼机构应采取封闭管理,加强各类聚集性活动管理,大型室内聚集性活动非必要不组织。
6.建议培训机构由线下改为线上授课。
7.建议企业、机关事业单位等采用无纸化办公,降低接触传播风险,不举办聚集性活动,采取错时上下班、弹性工作制或居家办公方式,不提供堂食等措施。
(三)高风险地区。
除上述防控措施外,还应采取以下措施:
1.医疗机构应停止择期手术,停止口腔、内镜常规检查等高风险操作。
2.学校、托幼机构、培训机构停止线下授课。
3.儿童福利院、养老院、护理院等应避免聚集互访,不提供堂食。
4.监管场所严格控制人员流动。
十七、消毒要遵循“七不”是指什么?
不对室外环境开展大规模的消毒;不对外环境进行空气消毒;不直接使用消毒剂对人员进行消毒;不对水塘、水库人工湖等环境中投加消毒剂进行消毒;不在有人条件下对空气使用化学消毒剂消毒;不用戊二醛对环境进行擦拭和喷雾消毒;不使用高浓度的含氯消毒剂做预防性消毒。
十八、消毒的原则是什么?
1.环境及物品日常以清洁为主,预防性消毒为辅,应避免过度消毒,受到污染时随时进行清洁消毒。日常预防性消毒时,在无明确污染的情况下(如:肉眼可见的灰尘、食物残渣等)可采取先消毒后清洗去残留的程序。
2.日常预防性清洁消毒时应首选物理消毒方法。使用化学方法消毒时,优先选择刺激性小、环保型消毒剂;发生传染病时根据病原体抗力和相关方案要求选择适宜的消毒剂。
3.所使用的消毒药械应符合国家消毒产品相关规定,按照消毒产品管理的消毒药械需有有效消毒产品卫生安全评价报告及备案,并达到相应的卫生要求;未按消毒产品管理的药械其消毒效果应达到相应的卫生要求。
4.配置和使用化学清洁消毒剂时,应做好个人防护,穿工作服、戴手套、必要时戴口罩、并确保有足够的通风;摘除手套和脱卸个人防护用品后应及时彻底清洗双手。
十九、消毒措施“随时消毒”是指什么?
“随时消毒”是指有传染源存在时,对其排出的病原体可能污染的环境和物品及时进行的消毒。
二十、消毒措施“终末消毒”是指什么?
“终末消毒”是指传染源离开疫源地后进行的彻底消毒。
二十一、消毒措施“预防性消毒”是指什么?
“预防性消毒”是指在没有明确的传染源存在时,对可能受到病原微生物污染的场所和物品进行的消毒。
二十二、新型冠状病毒实验室检测标本采集种类有哪些?
每个病例必须采集急性期呼吸道标本(包括上呼吸道标本或下呼吸道标本),重症病例优先采集下呼吸道标本;根据临床需要可留取便标本、全血标本、血清标本和尿标本。物品和环境标本根据监测需求采集。
二十三、新冠病毒核酸10合1混采检测技术是指什么?
新冠病毒核酸10合1混采检测(10-in-1 test)技术指将采集自10人的10支拭子集合于1个采集管中进行核酸检测的方法。
二十四、“新冠生物样本”标本保存有什么要求?
用于病毒分离和核酸检测的标本应当尽快进行检测,可在24小时内检测的标本可置于4℃保存;24小时内无法检测的标本则应置于-70℃或以下保存(如无-70℃保存条件,则于-20℃冰箱暂存)。血清标本可在4℃存放3天,-20℃以下可长期保存。应当设立专库或专柜单独存放标本。
二十五、“新冠生物样本”包装有什么要求?
标本采集后在生物安全二级实验室生物安全柜内分装。
1.所有标本应当放在大小适合的带螺旋盖内有垫圈、耐冷冻的样本采集管里,拧紧。容器外注明样本编号、种类、姓名及采样日期。
2.将密闭后的标本装入密封袋,每袋限一份标本。样本包装要求要符合《危险品航空安全运输技术细则》相应的标准。
3.涉及外部标本运输的,应根据标本类型,按照A类或B类感染性物质进行三层包装。
二十六、特定人群个人防护装备有哪些?如何使用?
接触或可能接触新型冠状病毒肺炎病例和无症状感染者、污染物(血液、体液、分泌物、呕吐物和排泄物等)及其污染的物品或环境表面的所有人员均应当使用个人防护装备,具体包括:
1.手套。进入污染区域或进行诊疗操作时,根据工作内容,佩戴一次性使用橡胶或丁腈手套,在接触不同患者或手套破损时及时消毒,更换手套并进行手卫生。
2.医用防护口罩。进入污染区域或进行诊疗操作时,应当佩戴医用防护口罩或动力送风过滤式呼吸器,每次佩戴前应当做佩戴气密性检查,穿戴多个防护用品时,务必确保医用防护口罩最后摘除。
3.防护面屏或护目镜。进入污染区域或进行诊疗操作,眼睛、眼结膜及面部有被血液、体液、分泌物、排泄物及气溶胶等污染的风险时,应当佩戴防护面屏或护目镜,重复使用的护目镜每次使用后,及时进行消毒干燥,备用。
4.防护服。进入污染区域或进行诊疗操作时,应更换个人衣物并穿工作服(外科刷手服或一次性衣物等),外加防护服。
二十七、防护装备脱卸应注意哪些?
1.脱卸时尽量少接触污染面;
2.脱下的防护眼罩、长筒胶鞋等非一次性使用的物品应直接放入盛有消毒液的容器内浸泡;其余一次性使用的物品应放入黄色医疗废物收集袋中作为医疗废物集中处置;
3.脱卸防护装备的每一步均应进行手消毒,所有防护装备全部脱完后再次洗手、手消毒。
二十八、入境人员全流程闭环管理“五道关口”指什么?
入境人员全流程闭环管理“五道关口”指远端防控、国门检疫、集中隔离观察、社区防控、哨点监测。
二十九、集中隔离场所点人员配置有什么要求?
在集中隔离观察点设立临时办公室,下设防控消毒组、健康观察组、信息联络组、安全保卫组、后勤保障组、病例转运组、人文关怀组,观察点工作人员实行封闭管理。
三十、如何加强港口登轮通道管理?
对落实疫情防控措施不力导致人员感染的船舶代理、船舶修理、第三方检验服务等有关单位,14天内限制其人员进入港口特定区域,并报移民边检、海关、海事等口岸管理部门。
第二部分、基础知识篇
一、什么是新型冠状病毒、“德尔塔”变异株和“奥密克戎”变异株?
新型冠状病毒(英文简称SARS-CoV-2或2019-nCoV,以下简称新冠病毒)属于β属冠状病毒,对紫外线和热敏感,乙醚、75%乙醇、含氯消毒剂、过氧乙酸和氯仿等脂溶剂均可有效灭活病毒。
“德尔塔”变异株是由新冠病毒B.1.617.2变异株进一步变异形成,最早于2020年9月在印度被发现,目前已传播至一百多个国家和地区,成为全球新冠流行的主要病毒株,我国近期多地疫情也均与“德尔塔”相关。
“奥密克戎”变异株是南非于2021年11月9日首次从病例样本中检测到新冠病毒变异株。目前研究表明,这种变异毒株的细胞受体亲和力、病毒复制能力较以往毒株有所增强,同时具有免疫逃逸的特点。2021年11月26日世界卫生组织将其定义为第五种“关切变异株”(VOC),取名希腊字母Omicron(奥密克戎)变异株,我国近期多地疫情也均与“奥密克戎”变异株相关。
二、新冠肺炎的主要的症状和表现是什么?
潜伏期1-14天,多为3-7天。
以发热、干咳、乏力为主要表现。部分患者以嗅觉、味觉减退或丧失等为首发症状,少数患者伴有鼻塞、流涕、咽痛、结膜炎、肌痛和腹泻等症状。
轻型患者可表现为低热、轻微乏力、嗅觉及味觉障碍等,无肺炎表现。
少数患者在感染新型冠状病毒后可无明显临床症状。
感染“德尔塔”变异株的患者,早期发烧症状比例较低,很多患者仅表现为乏力、嗅觉障碍、轻度肌肉酸痛等。
感染“奥密克戎”变异株后,感染者症状相对较轻。基于人群的观察性研究也表明,“奥密克戎”变异株感染者到医院就诊、住院以及重症的风险与其他毒株感染者相比均明显降低。主要症状是发热、干咳、喉咙痛、头痛、乏力、鼻塞等。
三、“德尔塔”变异株和“奥密克戎”变异株有哪些特点?
(一)“德尔塔”变异株的特点
传播速度快:防控稍不及时,呈跨省传播。
传播能力强:潜伏期和传代间隔均有所缩短。
病毒载量高:病毒在体内快速复制,病人呼出气体毒性大。
症状不典型:早期发热症状比例较低,很多患者仅表现为乏力,味(嗅)觉减退、轻度肌肉酸痛等。
治疗时间长:患者容易发展为重症,转阴时间长。
(二)“奥密克戎”变异株的特点
传播能力更强:潜伏期较短,传播代际时间短,已成为全球优势流行株。
“免疫逃逸”能力更强:会导致新冠疫苗的保护率下降。
再感染风险增加:有关研究表明,既往感染新冠病毒后再感染“奥密克戎”变异株的风险是再感染其他变异株的5倍以上。
症状不典型:病例分型主要以轻型和普通型为主,症状也相对较轻,患者影像学改变不典型。
传播过程更为隐蔽。
四、新冠肺炎对健康有哪些危害?
新冠肺炎不同于普通的感冒和流感,新冠病毒感染者中大多数人会出现肺炎,且重症比例高于流感,而感冒和流感患者只有在治疗不及时或极个别情况下才会出现肺炎。
新冠病毒是一种全新的病毒,目前对其研究和认识还在不断深入,可以确定的是新冠病毒的传染性比流感强,容易造成人际传播,由于人群对它普遍缺乏免疫力,在人群密集场所极易暴发流行。此外,新冠肺炎的流行没有明显的季节性,只要防控措施落实不到位,随时存在流行的风险。
五、新冠肺炎的传染源是什么?
传染源主要是新冠肺炎确诊病例和无症状感染者。在潜伏期即有传染性,发病前1-2天和发病初期的传染性相对较强。
六、新冠肺炎“德尔塔”变异株和“奥密克戎”变异株的传播途径有哪些?
经呼吸道飞沫和密切接触传播是主要的传播途径。在相对封闭的环境中经气溶胶传播。接触被病毒污染的物品也可造成感染。
七、面对新出现的新冠病毒“奥密克戎”变异株,公众在日常生活工作中,需要注意哪些?
“奥密克戎”变异株虽然传播力增强,但其传播方式和传播途径并未发生大的改变,积极落实好我国应对并阻断新冠肺炎疫情传播预防措施,依然可以有效地防止感染变异新冠病毒。
一是公共场所佩戴口罩。戴口罩仍然是阻断病毒传播的有效方式,对于“奥密克戎”变异株同样适用。即使已经完成全程疫苗接种和接种加强针的情况下,也同样需要在室内公共场所、公共交通工具等场所佩戴口罩。同时,还要保持勤洗手、一米线等良好卫生习惯,少聚集,不信谣、不传谣,积极配合落实各项防疫措施,当好自己健康的第一责任人。
二是及时接种疫苗加强针。接种疫苗是公认最成功和最具成本效益的卫生干预措施之一。我们倡导已经完成全程接种后,已经达到六个月及六个月以上的,要及时接种新冠疫苗加强针。
三是做好个人健康监测。在有疑似新冠肺炎症状,例如发热、咳嗽、呼吸短促等症状出现时,及时监测体温,主动就诊。就诊时应主动向医务人员说明近期外出史和接触史。
四是减少非必要出入境。确需外出的应加强旅行途中的个人防护,降低感染“奥密克戎”变异株的机会。
八、公民防疫基本行为准则有哪些?
1.勤洗手。手脏后,要洗手;做饭前,餐饮前,便前,护理老人、儿童和病人前,触摸口鼻和眼睛前,要洗手或手消毒;外出返家后,护理病人后,咳嗽或打喷嚏后,做清洁后,清理垃圾后,便后,接触快递后,接触电梯按钮、门把手等公共设施后,要洗手或手消毒。
2.科学戴口罩。有发热咳嗽等症状时,就医时,拥挤时,乘电梯时,乘坐公共交通工具时,进入人员密集的公共场所时,要戴口罩。
3.注意咳嗽礼仪。咳嗽打喷嚏时,用纸巾捂住口鼻,无纸巾时用手肘代替,注意纸巾不要乱丢。
4.少聚集。疫情期间,少聚餐聚会,少走亲访友,少参加喜宴丧事,非必要不到人群密集的场所。
5.文明用餐。不混用餐具,夹菜用公筷,敬酒不闹酒,尽量分餐食;食堂就餐时,尽量自备餐具。
6.遵守1米线。排队、付款、交谈、运动、参观时,要保持1米以上社交距离。
7.常通风。家庭人多时,房间有异味、油烟时,有病人时,访客离开后,多开窗通风。
8.做好清洁消毒。日常保持房间整洁。处理冷冻食品的炊具和台面,病人及访客使用的物品和餐饮具,要及时做好消毒。
9.保持厕所卫生。勤清洁厕所,马桶冲水前盖盖,经常开窗或开启排气扇,保持地漏水弯有水。
10.养成健康生活方式。加强身体锻炼,坚持作息规律,保证睡眠充足,保持心态健康;健康饮食,戒烟限酒;有症状时,及时就医。
11.疫苗接种。响应国家新冠病毒疫苗接种政策,积极配合疫苗接种,保护个人健康。
九、为什么洗手能够有效预防呼吸道传染病?
洗手是预防传染病最简便有效的措施之一。呼吸道传染病除了通过飞沫传播,也会经手接触传播。日常工作、生活中,人的手不断接触到被细菌、病毒污染的物品,如果不能及时正确洗手,手上的细菌、病毒可以通过手触摸口、眼、鼻进入人体。而用脏手触摸物体表面,一些细菌、病毒又可能通过接触传染给他人。通过洗手可以简单有效地切断这一途径,保持手的清洁卫生可以有效降低患呼吸道传染病的风险。
十、什么时候需要洗手?
手脏后,要洗手;做饭前,餐饮前,便前,护理老人、儿童和病人前,触摸口鼻和眼睛前,要洗手或手消毒;外出返家后,护理病人后,咳嗽或打喷嚏后,做清洁后,清理垃圾后,便后,接触快递后,接触电梯按钮、门把手等公共设施后,要洗手或手消毒。
十一、应如何正确洗手?
1.用流动水将双手淋湿。
2.取适量肥皂或洗手液均匀涂抹双手。
3.按照“七步洗手法”认真搓洗双手至少20秒:
第一步,(内)洗手掌:掌心相对,手指并拢相互揉搓。
第二步,(外)洗背侧指缝:手心对手背沿指缝相互揉搓,双手交换进行。
第三步,(夹)洗掌侧指缝:掌心相对,双手交叉沿指缝相互揉搓。
第四步,(弓)洗指背:弯曲各手指关节,半握拳把指背放在另一手掌心旋转揉搓,双手交换进行。
第五步,(大)洗拇指:一手握另一手大拇指旋转揉搓。双手交换进行。
第六步,(立)洗指尖:弯曲各手指关节,把指尖合拢在另一手掌心旋转揉搓,双手交换进行。
第七步,(腕)洗手腕、手臂:揉搓手腕、手臂,双手交换进行。
4.最后用清洁毛巾或纸巾擦干双手,也可用吹干机吹干。
十二、外出不方便洗手时怎么办?
外出不方便洗手时,可选用含75%酒精的手消毒剂进行手部清洁,将消毒剂涂抹双手,持续揉搓15秒。特殊情况下,也可使用含氯或过氧化氢手消毒剂。应足量使用,要让手心、手背、指缝、手腕等处充分湿润,两手相互摩擦足够长的时间,等消毒剂差不多蒸发之后再停止。
对公众而言,不建议以免洗的手部消毒剂作为常规的手部清洁手段,只是在户外等没有条件用水和肥皂洗手的时候使用。
十三、如何选戴口罩?
佩戴口罩,是预防新冠肺炎、流感等呼吸道传染病的有效方法,既保护自己,又保护他人。公众应根据风险等级和所处环境选择适宜防护级别的口罩。做到科学选戴口罩,既达到防护效果,又避免资源浪费。
1.在居家、户外,无人员聚集、通风良好的情况下,可以不戴口罩。
2.有发热咳嗽等症状时,就医时,拥挤时,乘电梯时,乘坐公共交通工具时,进入人员密集的公共场所时,要戴口罩。
3.建议公众选用一次性使用医用口罩、医用外科口罩或以上防护级别口罩。
十四、佩戴口罩时,有哪些注意事项?
1.戴口罩前,摘口罩后,均应做好手卫生。
2.区分口罩正反面,不能两面戴,通常情况下颜色深的一面朝外。
3.不与他人混用或共用口罩。
4.捏紧鼻夹,使口罩与脸颊贴合,避免漏气。如佩戴口罩感觉胸闷、气短等不适时,应立即前往户外开放场所,摘除口罩。
5.运动,尤其是剧烈运动时不应佩戴口罩。
6.一次性使用医用口罩和医用外科口罩均为限次使用,应定期更换,不建议清洗或使用消毒剂、加热等方法进行消毒后使用。
十五、使用过的口罩如何处理?
普通公众使用过的废弃口罩归为其他垃圾进行处理。医疗卫生机构、人员密集场所工作人员或其他可疑污染的废弃口罩,需单独存放,并按有害垃圾进行处理。
十六、为什么要保持1米社交距离?
呼吸道传染病大多通过飞沫近距离传播,因此,为了预防呼吸道传染病,日常工作、生活中,人与人的社交距离应保持在1米以上,即为社交安全距离。保持社交安全距离不仅能降低新冠肺炎等呼吸道传染病传播的风险,也是文明礼仪的体现。
排队、付款、交谈、运动、参观时,要保持1米以上社交距离。
十七、室内为什么要经常开窗通风?
室内环境密闭,容易造成病菌滋生繁殖,增加人体感染疾病的风险。勤开窗通风可有效减少室内致病微生物和其他污染物的含量,此外,阳光中的紫外线还有杀菌作用。每天早、中、晚均应开窗通风,每次通风时间不短于15分钟。寒冷季节开窗通风要注意保暖,不要对着窗口直吹,避免受凉。家庭人多时,房间有异味、油烟时,有病人时,访客离开后,多开窗通风。
十八、常用的家庭消毒方式有哪些?
在家庭中,要做好日常清洁工作,保持居家环境整洁卫生,经常开窗通风。门把手、电话机、手机、电视遥控器、桌面、地面等家人经常接触的公共物品表面,要经常用干净的湿毛巾擦拭或清洗,一般不需要消毒。必要时(如家中有身体状况不明客人来访等)进行消毒。
主要的方式有煮沸消毒和化学消毒:
煮沸消毒主要用于对餐具、水杯的消毒,先将物品洗净,再放入沸水中煮(蒸)10分钟。
化学消毒是指用化学消毒剂作用于物体表面,达到消毒的目的。家庭一般选用含氯消毒剂(如“84”消毒液)和含醇消毒剂(如75%酒精)进行擦拭消毒,作用30分钟后再用清水擦拭干净。含氯消毒剂适用于物体表面、餐具等的消毒,对金属有腐蚀作用,对织物有漂白褪色作用。含醇消毒剂乙醇含量为70%-80%,主要用于手和皮肤消毒,也可用于小物体表面的消毒。
十九、出现发热症状如何就诊?
发热患者就诊时,除遵守外出就医要求外,还应全程佩戴医用外科口罩到发热门诊就诊,尽量避免乘坐公共交通工具。陪同人员也要注意做好防护。
就医时,应如实讲述患病和既往就医情况,尤其是应告知医生近期旅行和居住史、与可疑人员的接触史等。若被诊断为新冠肺炎疑似病例或确诊病例,应积极配合医院进行相关检查及隔离治疗。
二十、什么是抗原检测?和核酸检测区别在哪儿?
抗原就是病毒的蛋白质成分,新冠病毒形态呈球形,球的外壳主要由蛋白质和脂类组成,核心则是病毒的核酸和蛋白质结合形成的复合物。抗原检测就是从抗体出发去检测病毒的蛋白质成分,从而判断待检标本中是否含有病毒。
抗原检测更方便、快捷,但敏感性稍差。
核酸检测更复杂,获取结果时间长,但敏感性更高。
二十一、抗原检测结果能否取代核酸检测结果?
不能。
核酸检测依然是新冠病毒感染的确诊依据。抗原检测可以作为核酸检测的补充。
核酸检测阳性:按照新冠病毒感染者或新冠肺炎确诊患者采取相应措施。
核酸检测阴性、抗原检测阳性:视同新冠病毒感染者。采取集中隔离等措施,密切观察,连续进行核酸检测。
二十二、哪些人适用抗原检测?
三类人群:
一是到基层医疗卫生机构就诊,伴有呼吸道、发热等症状且出现症状5天以内的人员;
二是隔离观察人员,包括居家隔离观察、密接和次密接、入境隔离观察、封控区和管控区内的人员;
三是有抗原自我检测需求的社区居民。
二十三、用完的自测试剂如何处理?
分人群。
(一)隔离观察人员:
检测结果不论阴性还是阳性,所有使用后的采样拭子、采样管、检测卡等装入密封袋由管理人员参照医疗废物或按程序处理。
(二)社区居民:
检测结果阴性:使用后的所有鼻拭子、 采样管、检测卡等装入密封袋中后作为一般垃圾处理;
检测结果阳性:在人员转运时一并交由医疗机构按照医疗废物处理。
二十四、哪里可以买自测试剂盒?
社区居民有自测需求的:可通过零售药店、网络销售平台等渠道,自行购买抗原检测试剂进行自测。
隔离观察人员:由组织隔离观察的管理部门(如社区、村镇、隔离点等)负责抗原检测试剂的采购、发放、管理等相关工作。
*注意:为确保采样检测质量,居民须认真阅读说明书,按照规定的要求和流程,规范地进行采样、加样、结果判读等操作。
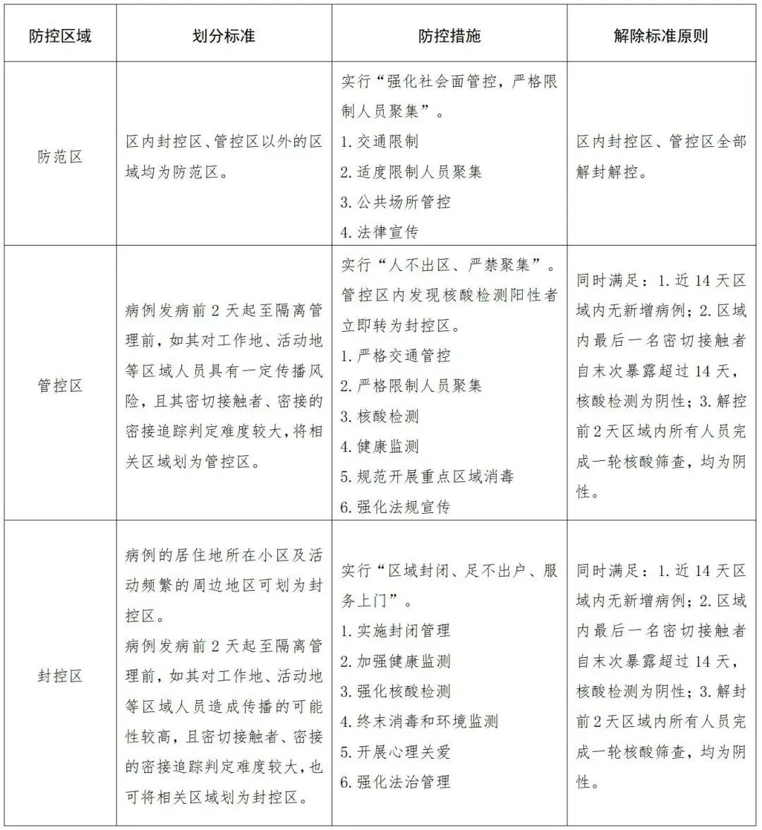
不同防控区域社区防控措施一览表

