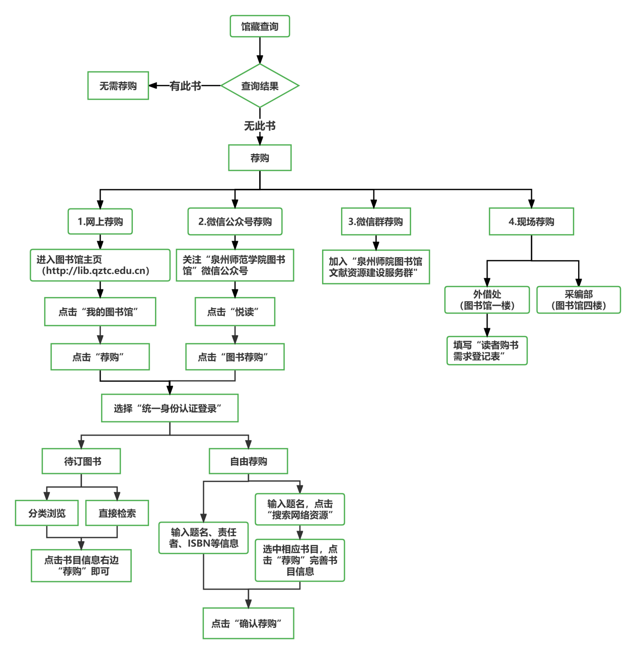
读者荐购是本校师生参与图书馆文献资源建设的主要形式之一,是读者享受图书馆个性化服务的重要内容。图书馆在综合考虑经费情况和馆藏原则的基础上,将尽力满足读者的文献需求。欢迎全校师生踊跃参与,通过以下几种方式向图书馆荐购图书。

1.网上荐购

    进入图书馆主页(https://lib.qztc.edu.cn/)→点击“我的图书馆”→点击“账号登录”→选择“统一身份认证登录”→点击“荐购”。

(1)待订图书。通过“检索”或“分类”浏览图书列表→浏览详细书目信息→点击“荐购”→填写推荐理由。待订图书目录不定期更新。

(2)自由荐购。输入图书详细信息,带*号必填→填写推荐理由→点击“确认荐购”即可。也可输入题名→ 点击“搜索网络资源”→浏览并选择要荐购的图书,点击“荐购”,可自动补充图书信息→点击“确认荐购”。为保证荐购成功,请按要求填写必要信息。


:敬请读者完善“我的图书馆”个人信息,填写准确的Email,并点击验证,以接收图书荐购处理结果。对于读者所荐图书,图书馆会及时处理并回复,读者可在“我的请求”中查看。



2.微信公众号荐购

    关注“泉州师范学院图书馆”微信公众号→点击“悦读”→点击“图书荐购”→选择“统一身份认证登录”→选择“菜单”并点击“荐购”。荐购操作流程同上。

3.微信群荐购

    为方便与读者沟通交流,采编部专门建立了微信服务群“泉州师院图书馆文献资源建设服务群”(咨询电话:0595-22919827), 欢迎本校师生,特别是学科专业老师积极加入,共同提高图书馆文献资源建设质量。

4.现场荐购

    读者可以到图书馆一楼外借处填写“读者购书需求登记表”或直接到图书馆四楼采编部荐购图书。

: 读者荐购流程图

移动
图书馆图书馆