3月23日,首届福建省大学生信息素养大赛圆满落幕,我校学子凭借扎实的信息素养能力和出色的团队协作精神斩获省赛三等奖。

省赛预赛现场
本届信息素养大赛分为校内选拔赛、省赛预赛、省赛决赛三个阶段。校内选拔赛阶段全省共有33所本科高校的5754名学生报名参加,选拔出27所本科高校共计519名选手晋级省赛预赛。省赛预赛中,各校选手以“三人组队”形式组成的173支队伍完成个人对抗和团队对抗双环节竞技,共有40支队伍挺进省赛决赛,最终决出一等奖4支队伍,二等奖6支队伍,三等奖9支队伍。我校共有158名同学报名参赛,其中“从容应队”团队凭借快速检索能力和精准答案脱颖而出,顺利晋级决赛,最终荣获三等奖。

“从容应队”团队荣获省赛三等奖
本次大赛是我校图书馆深化信息素养教育的一次重要实践。自去年12月启动以来,图书馆联合学工部,积极策划赛前准备,通过QQ群、线下会议等多种形式组织学生参加各阶段的赛事培训。首次探索“赛训结合”模式,将为未来信息素养教育与学科深度融合提供经验和参考。
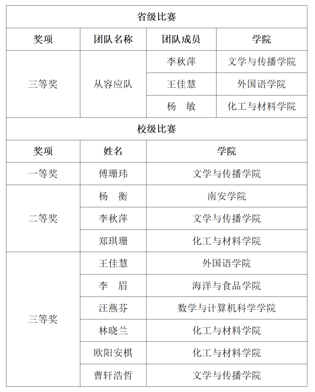
此外,根据校级选拔赛竞赛规则,按答题成绩高低进行排名,评出一等奖1名,二等奖3名,三等奖6名。省赛和校赛获奖名单如下:
2025年福建省大学生信息素养大赛获奖名单

恭喜获奖的同学,奖状和奖品的领取方式将另行通知。
